19 2026.01
伟德bv1946官网康京粮副教授与合作者在《Molecular Ecology》揭示鱼类应对未来海洋酸化的分子机制
日期:2026.01.19 点击:

随着全球气候变化加剧,海洋酸化持续影响海洋生态系统,鱼类能否适应未来高二氧化碳环境成为关键科学问题。近日,伟德bv1946官网(南海海洋资源利用国家重点实验室)康京粮副教授联合香港大学、澳大利亚阿德莱德大学(Adelaide University)、日本冲绳科学技术研究所(Okinawa Institute of Science and Technology)等多个国际研究团队,依托新西兰怀特岛天然二氧化碳喷口这一独特的未来海洋自然酸化实验体系,系统揭示了鱼类在长期海洋酸化环境下的分子响应特征与适应机制。该成果于2026年1月13日发表于生态学权威期刊《Molecular Ecology》。

天然酸化环境模拟未来海洋

研究利用新西兰怀特岛天然二氧化碳喷口形成的长期酸化海域,模拟本世纪末预测的海洋酸化场景。团队在该区域及邻近正常海域采集了四种珊瑚礁鱼类,通过行为观测与脑组织转录组测序,构建多物种、多尺度的分子生态学响应研究框架,为探讨鱼类适应机制提供了自然条件下的实证依据。

图1. 天然二氧化碳喷口。海域底部持续渗出的二氧化碳导致周围海域长期处于酸化状态,模拟了未来海洋酸化环境。图片由香港大学Celia Shunter教授(该论文通讯作者)提供。

共同分子响应揭示适应策略

研究结果表明,酸化环境中鱼类在昼夜节律调控、视觉感知与能量代谢等功能通路的相关基因表达上呈现显著变化,且响应程度随酸化强度增加而增强。其中,热休克蛋白(HS90A)与即时早期基因(FOS、JUN)在多物种中均处于调控网络核心(图2),可能通过协调昼夜节律系统与酸化环境同步,提升鱼类对酸化环境的适应能力。

图2. 海洋酸化下鱼类差异表达基因的蛋白互作网络及昼夜节律同步通路中的转录变化(Kang et al. 2026)。

海洋酸化下种群繁盛背后的分子基础

研究进一步聚焦于在酸化区域种群数量显著增长的两种鱼类——普通三鳍鳚common triplefin与冠纹鳚crested blenny,(见图3。这些鱼类在繁殖、生长、离子信号传导及免疫响应等通路中表现出特异性基因表达调控,而在二氧化碳喷口区域种群数量下降的鱼类中未见类似变化。尤其值得关注的是,钙离子通道相关基因的广泛表达变化,可能对维持鱼类在酸化环境中的繁殖成功与种群稳定具有重要作用。

图3. 二氧化碳喷口区域种群繁盛的两种鱼类-普通三鳍鳚和冠纹鳚的特异性分子响应(Kang et al. 2026)。

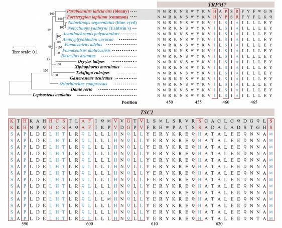
从表型可塑性到趋同进化

通过比较蛋白质序列,研究发现上述两种种群繁盛的鱼类(普通三鳍鳚与冠纹鳚,图4红色标注)在多个基因位点上表现出趋同的氨基酸替换及正选择信号,包括与钙离子调节相关的TRPM7基因和热休克蛋白调控因子TSC1基因。这表明在长期酸化环境下,某些鱼类可能通过趋同进化增强生理调控能力,从而获得生存优势并实现种群数量的增长。

图4. 两种在二氧化碳喷口区域种群繁盛的鱼类(红色标注)呈现的趋同进化特征。

科学意义与应用前景

该研究从分子调控与进化适应两个层面,揭示了自然鱼类种群应对长期海洋酸化的内在机制,为评估未来海洋生态系统稳定性提供了重要理论依据。成果加深了对海洋生物气候变化适应能力的理解,也为相关保护策略的制定提供了科学参考。

该论文第一作者为伟德bv1946官网康京粮副教授,通讯作者为香港大学Celia Schunter教授。研究获得国家自然科学基金及澳大利亚研究委员会等项目资助。

原文请查阅:

https://doi.org/10.1111/mec.70222.

参考资料:

/info/1111/2511_1.htm

原文链接:https://doi.org/10.1111/mec.70222



撰稿人:康京粮

初审:邓群

终审:刘德兵